Der Stammbaum der Familie ter Haseborg
Die Reise unserer Familie durch die Zeit.
Im Jahr 1535 ließ sich Siwkes Sohn Hindrick (Hinrich) Sywken erstmals als Zeuge in Emden mit der Herkunftsbezeichnung „ter Haseborg“ eintragen. Auch sein Bruder Johann führte diese Herkunftsbezeichnung.
Ab dem Jahr 1604 war
Thede Mennen thor Haseborgh
(+ 1650) alleiniger Besitzer des ererbten Herdes „Haseborg“.
Sein Vater war
Menne Wiardes thor Haseborg
(etwa 1524–1603). Aufgrund seines Namenszusatzes ist davon auszugehen, dass auch er Eigentümer der Haseborg war.
Wir kennen noch dessen Vater
„Kleine Wihardt“.
Über ihn sind weder ein Nachname noch seine Eltern überliefert. An dieser Stelle endet der Stammbaum.
Eine verwandtschaftliche Verbindung zu Hindrick und Johann und somit zur Haseborg besteht jedoch,
denn Thedes Tante Grete war mit einem Bruder von Johann und Hindrick verheiratet: mit Hayke Sywken.
Gretes Töchter Amke und Anneke sterben ohne noch lebende Nachkommen und setzen die Verwandtschaft ter Haseborg als Haupterben ein.
Vielleicht kam die Haseborg über diese Verbindung schließlich in den Besitz des Thede?
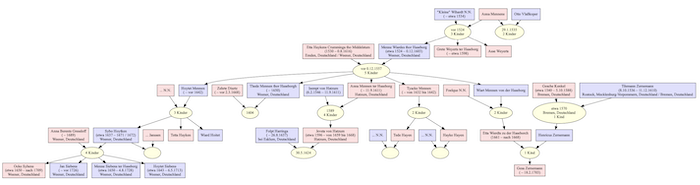
Auf dieser Grafik sind die verwandtschaftlichen Beziehungen von Thede ter Haseborg dargestellt. Grafik erstellt mit Gramps.
Thede
und seine Ehefrau
Zehrte
blieben kinderlos und errichteten am 12.11.1642 in Leer ihr gemeinsames Testament.
Darin wird festgehalten, dass Thede seiner Frau im Jahr 1604 den Herd bei Weener, die „Haseborgh“, als Hochzeitsgabe überlassen hatte
und sie zeitlebens den Niessbrauch an allen Gütern behalten sollte.
Nach dem Tod von Zehrte soll der Herd Landes bei Weener "Die Haseborgh" seinen nächsten Anverwandten, als weilandt (verstorbener)
Dokotor Zernemanns Witwe Etten und gleichfalls weiland (verstorbener)
Herrn Capitäns Folpt Harringas Witwe oder an deren Stelle ihren Kindern ohne Einkürzung wieder restituiert und überantwortet werden (Rep. 234 203 S. 285).
Thede starb im Jahr 1650. Seine Frau Zehrte hatte Streit mit ihrer Nichte Etta.
1656 hatte sie all ihr Habe ihrem Vetter Alrich Luppen, Schüttemeister und Brauer zu Leer
gegeben und sich nur den lebenslänglichen Niesbrauch vorbehalten.
Die Haseborg ist wohl im Eigentum der Familie Zernemann geblieben, obwohl die ter Haseborgs dort gewirtschaftet haben. Möglicherweise haben sie den Hof zwischenzeitlich aber auch wieder "zurückgeerbt".
Im Jahr 1677 trat
Menne Siebens ter Haseborg
(etwa 1650–1728) als Eigentümer auf. Er war ein Enkel von Menne Wiardes thor Haseborg.
Mennes Vater Sybo Hoytken (* etwa 1637 + 1671/72) und auch sein Großvater Hoytet Mennen (+ vor 1642) liessen sich nicht mit der Bezeichnung „ter Haseborg“ eintragen.
Menne Sybens ter Haseborg lieh auf seinen geerbten Hof 1677 und 1684 Gelder an und verschuldete sich und seinen Heerd.
Nachkommen hatten Menne und seine Frau Hille (+1723) nicht, als Vormünder aber Nichte und Neffen zu betreuen:
Franz, Sybo und Susanne Focken, die Kinder von Mennes Schwester Ocke Sybens und Focko Franzen.
Aus dem Nachlass des 1728 verstorbenen
Menne Siebens ter Haseborg
geht hervor, dass die Haseborg nicht mehr im Familienbesitz war.
Durch die Regelung der Erbschaft und der damit verbundenen Auszahlung der inzwischen sehr großen Familie scheint das Vermögen der ter Haseborgs sehr gelitten zu haben.
Ein Großteil der Ländereien war verkauft worden.
Der Name „ter Haseborg“ wurde jedoch weiterhin geführt.
Immerhin vererbte Menne 1728 seinen sonstigen Besitz zu Weener und anderes im Wert von 14.800 Gulden an die jüngsten Söhne seiner Nichte Susanne Focken, Ehefrau des Jan Temmen.
Susanne war 1709 nach der Geburt ihres Sohnes Menne verstorben und ihr Mann kurz darauf.
Ihre fünf kleinen Kinder waren daher auf die Fürsorge der Verwandten angewiesen.
In diesem Sinne müssen auch die Bestimmungen des Testamentes verstanden werden,
nämlich die Bevorzugung der beiden Großneffen Focko Janssen ter Haseborg,
der nach sechsjährigem Studium in Holland 1729 Pastor in Mitling-Mark wurde und Menne Janssen ter Haseborg,
dem die Hauptbesitzungen in Weener vorab zufiel.
Die beiden Großneffen
Focko Janssen ter Haseborg
und
Menne Janssen ter Haseborg
wurden zu Stammvätern der heute weitverbreiteten Familie „ter Haseborg“.
Am 20. September 1746 kaufte Hinrich Gryze (1675 - 1754) von dem Kapitän Rudolf Carl Stiesher und Carl Ludewig Heilande die Haseborg für 6.500 ostfriesische Reichstaler. Die Familie Gryze hatte bereits in den Jahren zuvor einige Ländereien von der Familie ter Haseborg erworben.
Über seine Tochter Ocke gelangte die Haseborg in den Besitz der Familie Groeneveld. Heinrichs Tochter Ocke (1715-1786, ein Gemälde von ihr findet man im Museum Rheiderland) verheiratet mit dem Administrator Hindrik Groeneveld (1705-1780), erbte die Haseborg. Nach dem Tod von Ocke und Hindrik Groeneveld wird die Haseborg und der daneben liegende Heerd „Buschfeld“ in der Familie Groeneveld / Hesse weitervererbt. Der umfangreiche Besitz ist für das 18. Jahrhundert außergewöhnlich gut dokumentiert.
1912 mussten der Großteil der Ländereien und auch das Hofgebäude wegen der geplanten Emsbegradigung an den Staat verkauft werden. Restliche Ländereien wurden dem Bauernplatz „Buschfeld“ zugeschlagen. Damit endete die jahrhundertelange Geschichte der Haseborg.
Wenn Sie Informationen, Fotos, Geschichten usw. einreichen möchten, teilen Sie mir dies bitte mit.
Schreiben sie eine email.
Informationen zum Datenschutz
Ich habe mich bemüht, alle Quellen auf dieser Seite kenntlich zu machen. Wenn Sie Fehler finden oder etwas hinzuzufügen haben, lassen Sie es mich bitte wissen.